Integración para la emisión de DTE
Sigue los pasos para emitir documentos tributarios desde tu software usando API Gayeway.
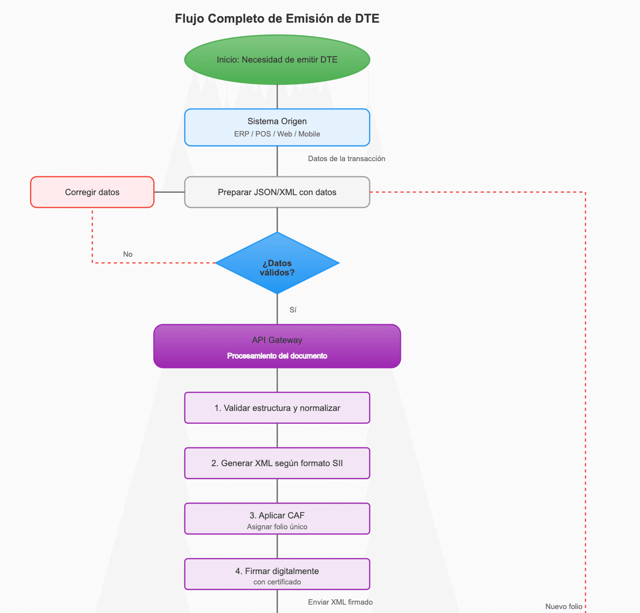
Diagrama General de Emisión de un DTE
El siguiente diagrama general de emisión de un DTE, muestra el proceso completo de emisión de un documento tributario electrónico.
Parte 1 del diagrama:

Parte 2 del diagrama:

NOTE: Para descargar el diagrama completo visualiza la sección de attachments.
On this page
Last updated on 12/12/2025
by Anonymous